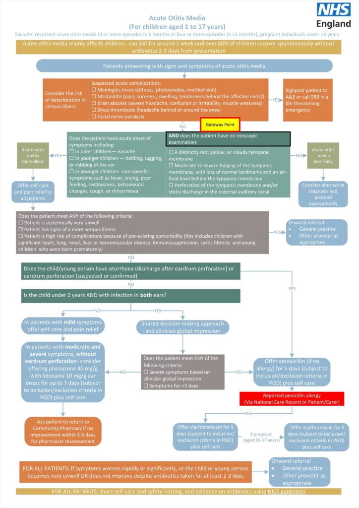
Ear ache is on the list of NHS Pharmacy First minor ailments that can be treated in community pharmacies.
NHS Information for Patients
https://www.nhs.uk/conditions/earache
Earache is common in young children. It can be painful but is rarely serious. Duration depends on the cause. Most cases result from infections and improve within days.
Spotting earache in babies and young children
A young child might have earache if they:
- rub or pull their ear
- do not react to some sounds
- have a temperature of 38C or above
- are irritable or restless
- are off their food
- keep losing their balance
- Earache and ear pain can affect 1 or both ears.
Follow above link to the NHS information site if you think you or your child has Earache or ear pain.
A pharmacist can help with Ear Ache or Ear Pain
A pharmacist can tell you:
- what you can do to treat earache yourself
- if you can buy anything to help (for example, eardrops)
- if you need to see a GP
They can also provide the same treatment you would get from a GP, if you need it.
What causes earache and pain
Visit the NHS website (https://www.nhs.uk/conditions/earache/ ) to find out about the causes of earache or ear pain, and the symptoms to look out for which might need more urgent medical attention.
Pharmacy Treatment Protocols
